Войти на сайт
(
)
Сборник задач и упражнений по химии И.Г. Хомченко (11 класс)
Номер задания
22.4
|
22.5
|
22.6
|
22.7
|
22.8
|
22.9
|
22.10
22.11
|
22.12
|
22.13
|
22.14
|
22.15
|
22.16
|
22.17
22.18
|
23.1
|
23.2
|
23.3
|
23.4
|
23.5
|
23.6
23.7
|
23.8
|
23.9
|
23.10
|
23.11
|
23.12
|
23.13
23.14
|
23.15
|
23.16
|
23.17
|
23.18
|
23.19
|
23.20
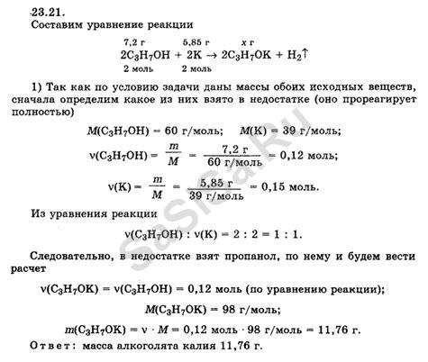
23.21
|
23.22
|
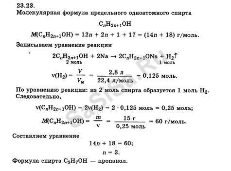
23.23
|
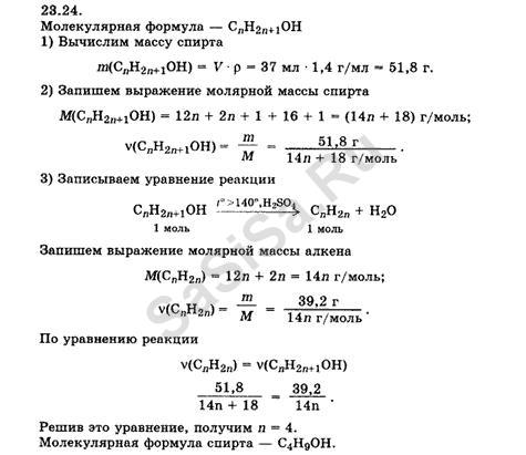
23.24
|
23.25
|
23.26
|
23.27
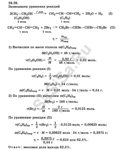
23.28
|
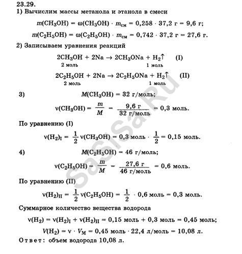
23.29
|
23.30
|
23.31
|
23.32
|
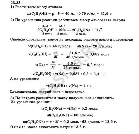
23.33
|
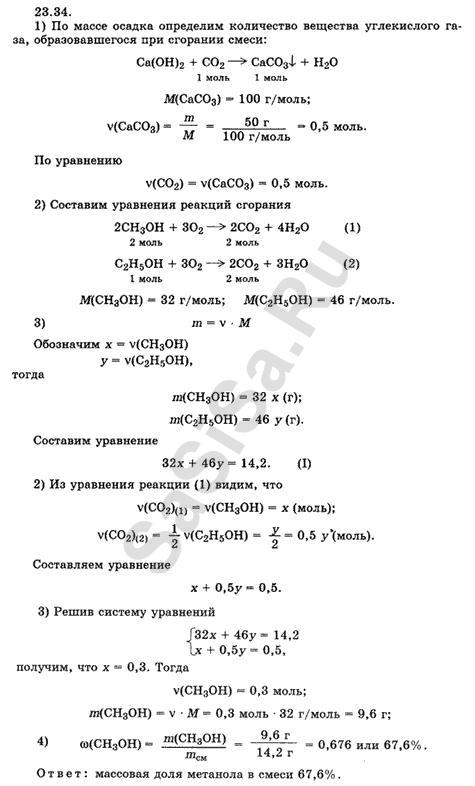
23.34
23.35
|
23.36
|
23.37
|
23.38
|
23.39
|
23.40
|
23.41
23.42
|
23.43
|
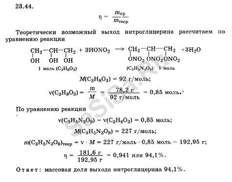
23.44
|
23.45
|
23.46
|
23.47
|
23.48
23.49
|
23.50
|
23.51
|
23.52
|
23.53
|
23.54
|
23.55
Далее »
« Назад
Страница:
1
,
2
,
3
,
4
,
5
,
6
,
7
,
8
,
9
,
10
Химия, 11 Класс
Школьный раздел
Сервисы
|
Главная
(c)
m.sasisa.cc