Войти на сайт ( )
Химия. Учебник для 11 класса общеобразовательных учреждений. О.С.Габриелян, Г.Г.Лысова (11 класс)
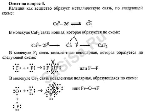
Страница: 56
Номер задания
1 | 2 | 3 | 4 | 5 | 6 | 7
Химия, 11 Класс
Школьный раздел
Сервисы | Главная
(c) m.sasisa.cc