Войти на сайт
(
)
Сборник задач по физике для 10-11 классов. Степанова Г.Н. (11 класс)
Номер задания
1771
|
1772
|
1773
|
1774
|
1775
|
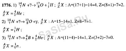
1776
|
1777
1778
|
1779
|
1780
|
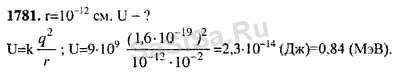
1781
|
1782
|
1783
|
1784
1785
|
1786
|
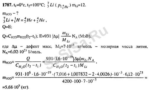
1787
|
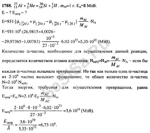
1788
|
1789
|
« Назад
Страница:
1
,
2
,
3
...
24
,
25
,
26
Физика, 11 Класс
Школьный раздел
Сервисы
|
Главная
(c)
m.sasisa.cc