Войти на сайт
(
)
Сборник задач по физике. П.А.Рымкевич (11 класс)
Номер задания
843
|
844
|
845
|
846
|
847
|
848
|
849
850
|
851
|
852
|
853
|
854
|
855
|
856
857
|
858
|
859
|
860
|
861
|
862
|
863
864
|
865
|
866
|
867
|
868
|
869
|
870
871
|
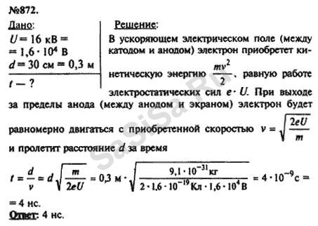
872
|
873
|
874
|
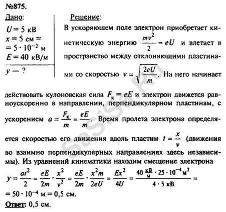
875
|
876
|
877
878
|
879
|
880
|
881
|
882
|
883
|
884
885
|
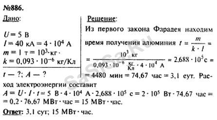
886
|
887
|
888
|
889
|
890
|
891
892
|
893
|
894
|
895
|
896
|
897
|
898
899
|
900
|
901
|
902
|
903
|
904
|
905
906
|
907
|
908
|
909
|
910
|
911
|
912
Далее »
« Назад
Страница:
1
,
2
,
3
...
12
,
13
,
14
...
16
,
17
,
18
Физика, 11 Класс
Школьный раздел
Сервисы
|
Главная
(c)
m.sasisa.cc