Войти на сайт
(
)
Сборник задач по физике. П.А.Рымкевич (11 класс)
Номер задания
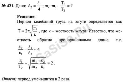
421
|
422
|
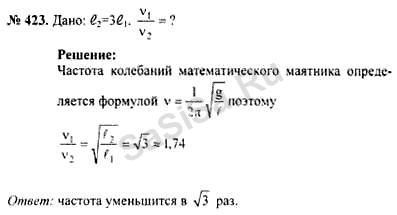
423
|
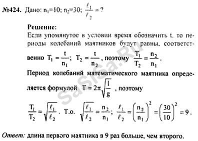
424
|
425
|
426
|
427
428
|
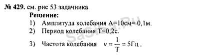
429
|
430
|
431
|
432
|
433
|
434
435
|
436
|
437
|
438
|
439
|
440
|
441
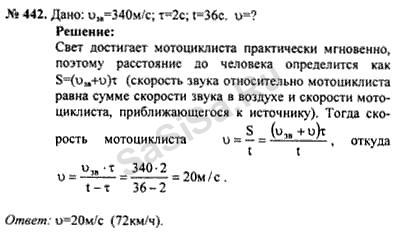
442
|
443
|
444
|
445
|
446
|
447
|
448
449
|
450
|
451
|
452
|
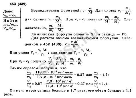
453
|
454
|
455
456
|
457
|
458
|
459
|
460
|
461
|
462
463
|
464
|
465
|
466
|
467
|
468
|
469
470
|
471
|
472
|
473
|
474
|
475
|
476
477
|
478
|
479
|
480
|
481
|
482
|
483
484
|
485
|
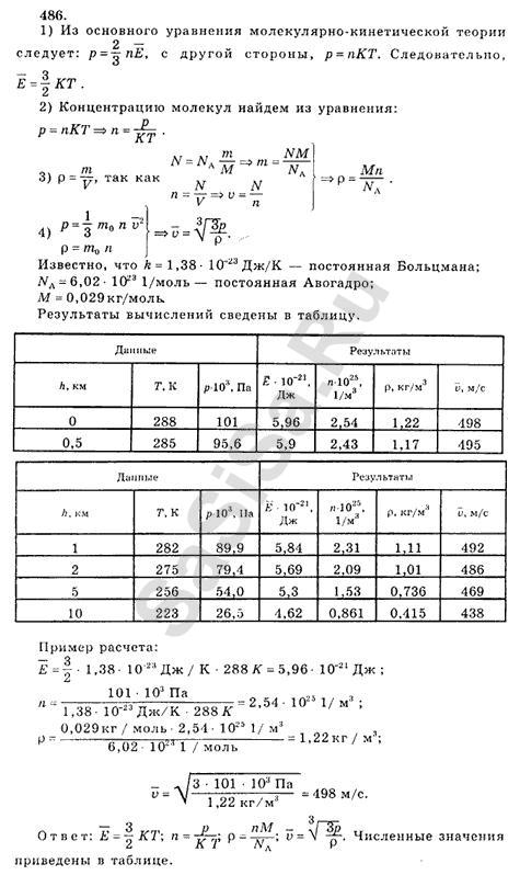
486
|
487
|
488
|
489
|
490
Далее »
« Назад
Страница:
1
,
2
,
3
...
6
,
7
,
8
...
16
,
17
,
18
Физика, 11 Класс
Школьный раздел
Сервисы
|
Главная
(c)
m.sasisa.cc