Войти на сайт
(
)
Геометрия 10-11 класс. Атанасян Л.С. (11 класс)
Номер задания
227
|
228
|
229
|
230
|
231
|
232
|
233
234
|
235
|
236
|
237
|
239
|
240
|
241
242
|
243
|
244
|
245
|
246
|
247
|
248
249
|
250
|
251
|
252
|
253
|
254
|
255
256
|
257
|
258
|
260
|
261
|
262
|
263
264
|
265
|
266
|
267
|
268
|
269
|
270
276
|
277
|
278
|
279
|
280
|
281
|
282
283
|
285
|
286
|
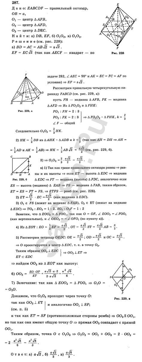
287
|
288
|
289
|
290
291
|
292
|
293
|
294
|
295
|
296
|
297
298
|
299
|
300
|
301
|
302
|
303
|
304
Далее »
« Назад
Страница:
1
,
2
,
3
,
4
,
5
,
6
,
7
,
8
,
9
Геометрия, 11 Класс
Школьный раздел
Сервисы
|
Главная
(c)
m.sasisa.cc