Войти на сайт ( )
Геометрия 7-11 класс. Погорелов А.В. (11 класс)
Страница: 291
Номер задания
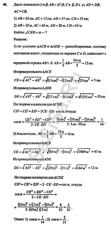
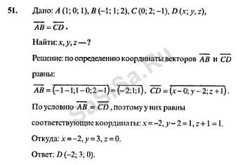
46 | 47 | 48 | 49 | 50 | 51 | 52
53 | 54 | 55 | 56 | 57 | 58 |
Геометрия, 11 Класс
Школьный раздел
Сервисы | Главная
(c) m.sasisa.cc