Войти на сайт
(
)
Сборник задач по математике для поступающих в вузы. Группа В. Сканави М.И. (11 класс)
Номер задания
17.008
|
17.009
|
17.010
|
17.011
|
17.012
|
17.013
|
17.014
17.015
|
17.016
|
17.017
|
17.018
|
17.019
|
17.020
|
17.021
17.022
|
17.023
|
17.024
|
17.025
|
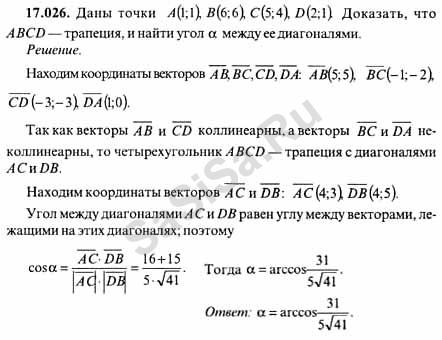
17.026
|
17.027
|
17.028
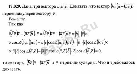
17.029
|
17.030
|
17.031
|
17.032
|
17.033
|
17.034
|
17.035
17.036
|
17.037
|
17.038
|
17.039
|
17.040
|
17.041
|
17.042
17.043
|
17.044
|
17.045
|
17.046
|
17.047
|
17.048
|
17.049
17.050
|
17.051
|
17.052
|
17.053
|
17.054
|
17.055
|
17.056
17.057
|
17.058
|
17.059
|
17.060
|
17.061
|
17.062
|
17.063
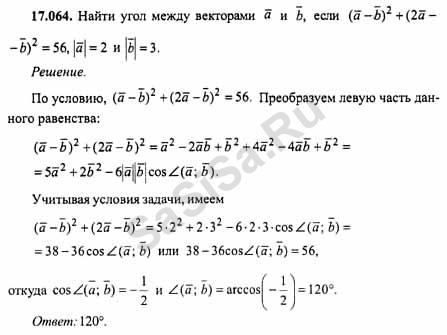
17.064
|
17.065
|
17.066
|
17.067
|
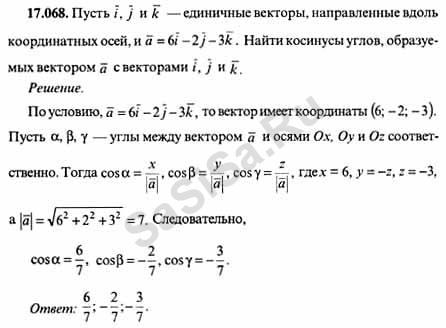
17.068
|
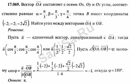
17.069
|
17.070
17.071
|
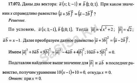
17.072
|
17.073
|
17.074
|
17.075
|
17.076
|
17.077
Далее »
« Назад
Страница:
1
,
2
,
3
...
24
,
25
,
26
,
27
,
28
,
29
Алгебра, 11 Класс
Школьный раздел
Сервисы
|
Главная
(c)
m.sasisa.cc