Войти на сайт
(
)
Сборник задач по математике для поступающих в вузы. Группа В. Сканави М.И. (11 класс)
Номер задания
16.069
|
16.070
|
16.071
|
16.072
|
16.073
|
16.074
|
16.075
16.076
|
16.077
|
16.078
|
16.079
|
16.080
|
16.081
|
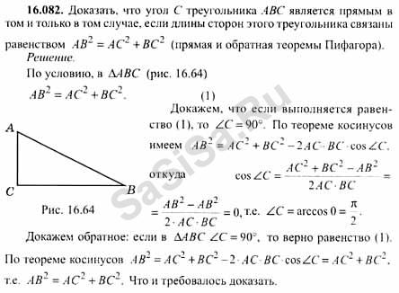
16.082
16.083
|
16.084
|
16.085
|
16.086
|
16.087
|
16.088
|
16.089
16.090
|
16.091
|
16.092
|
16.093
|
16.094
|
16.095
|
16.096
16.097
|
16.098
|
16.099
|
16.100
|
16.101
|
16.102
|
16.103
16.104
|
16.105
|
16.106
|
16.107
|
16.108
|
16.109
|
16.110
16.111
|
16.112
|
16.113
|
16.114
|
16.115
|
16.116
|
16.117
16.118
|
16.119
|
16.120
|
16.121
|
16.122
|
16.123
|
16.124
16.125
|
16.126
|
16.127
|
16.128
|
16.129
|
16.130
|
17,082
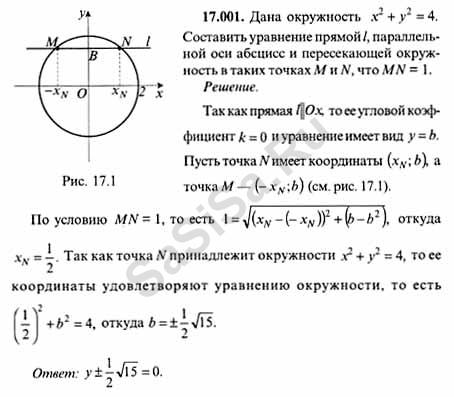
17.001
|
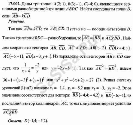
17.002
|
17.003
|
17.004
|
17.005
|
17.006
|
17.007
Далее »
« Назад
Страница:
1
,
2
,
3
...
23
,
24
,
25
...
27
,
28
,
29
Алгебра, 11 Класс
Школьный раздел
Сервисы
|
Главная
(c)
m.sasisa.cc