Войти на сайт
(
)
Сборник задач по Физике 7-9 класс. Лукашик В.И. (7 класс)
Номер задания
1133
|
1134
|
1135
|
1136
|
1137
|
1138
|
1139
1140
|
1141
|
1142
|
1143
|
1144
|
1145
|
1146
1147
|
1148
|
1149
|
1150
|
1151
|
1152
|
1153
1154
|
1155
|
1156
|
1157
|
1158
|
1159
|
1160
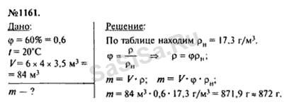
1161
|
1162
|
1163
|
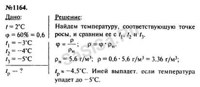
1164
|
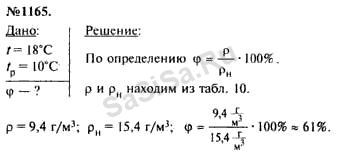
1165
|
1166
|
1167
1168
|
1169
|
1170
|
1171
|
1172
|
1173
|
1174
1175
|
1176
|
1177
|
1178
|
1179
|
1180
|
1181
1182
|
1183
|
1184
|
1185
|
1186
|
1187
|
1188
1189
|
1190
|
1191
|
1192
|
1193
|
1194
|
1195
1196
|
1197
|
1198
|
1199
|
1200
|
1201
|
1202
Далее »
« Назад
Страница:
1
,
2
,
3
...
16
,
17
,
18
,
19
,
20
Физика, 7 Класс
Школьный раздел
Сервисы
|
Главная
(c)
m.sasisa.cc