Войти на сайт
(
)
Сборник задач и упражнений по химии И.Г. Хомченко (10 класс)
Номер задания
19.5
|
19.6
|
19.7
|
19.8
|
19.9
|
19.10
|
19.11
19.12
|
19.13
|
19.14
|
19.15
|
19.16
|
19.17
|
19.18
19.19
|
19.20
|
19.21
|
19.22
|
19.23
|
19.24
|
19.25
19.26
|
19.27
|
19.28
|
19.29
|
19.30
|
19.31
|
19.32
19.33
|
19.34
|
19.35
|
19.36
|
19.37
|
19.38
|
19.39
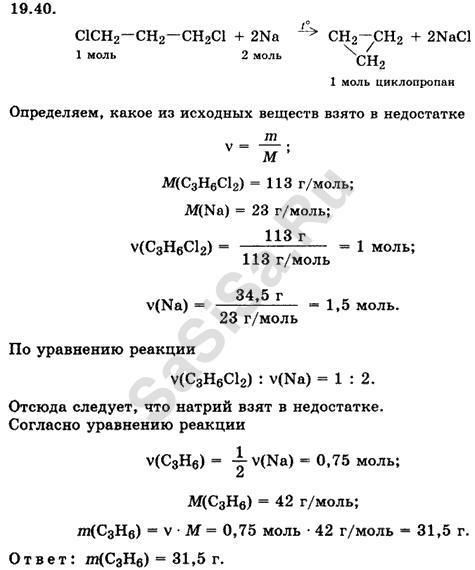
19.40
|
20.1
|
20.2
|
20.3
|
20.4
|
20.5
|
20.6
20.7
|
20.8
|
20.9
|
20.10
|
20.11
|
20.12
|
20.13
20.14
|
20.15
|
20.16
|
20.17
|
20.18
|
20.19
|
20.20
20.21
|
20.22
|
20.23
|
20.24
|
20.25
|
20.26
|
20.27
20.28
|
20.29
|
20.30
|
20.31
|
20.32
|
20.33
|
20.34
Далее »
« Назад
Страница:
1
,
2
,
3
,
4
,
5
,
6
,
7
,
8
,
9
,
10
Химия, 10 Класс
Школьный раздел
Сервисы
|
Главная
(c)
m.sasisa.cc