Войти на сайт
(
)
Сборник задач и упражнений по химии И.Г. Хомченко (10 класс)
Номер задания
14.16
|
14.17
|
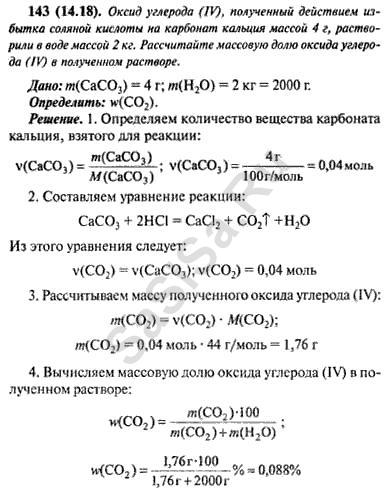
14.18
|
14.21
|
14.23
|
14.24
|
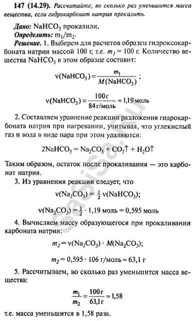
14.29
14.37
|
14.38
|
14.39
|
14.40
|
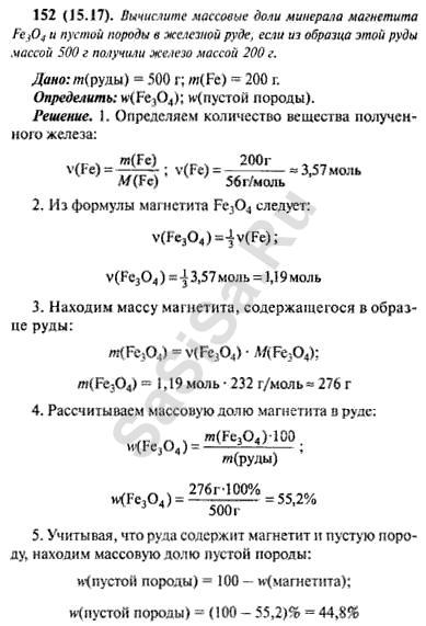
15.17
|
15.20
|
15.21
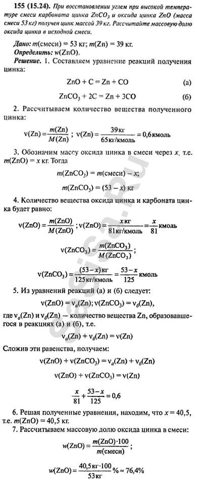
15.24
|
15.25
|
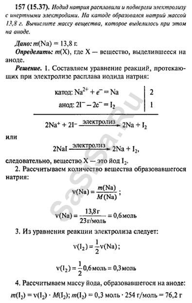
15.37
|
15.42
|
15.43
|
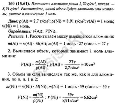
15.61
|
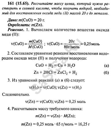
15.65
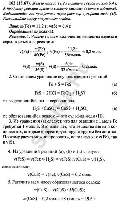
15.67
|
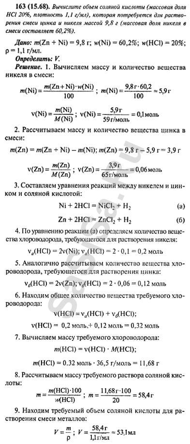
15.68
|
15.69
|
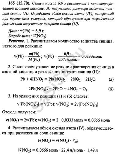
15.70
|
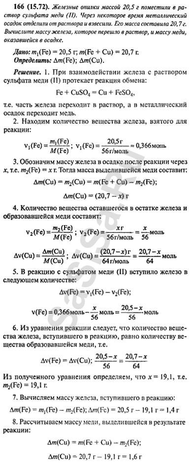
15.72
|
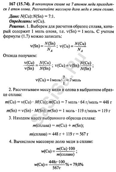
15.74
|
15.78
16.14
|
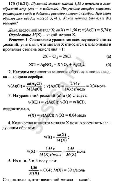
16.21
|
16.41
|
16.43
|
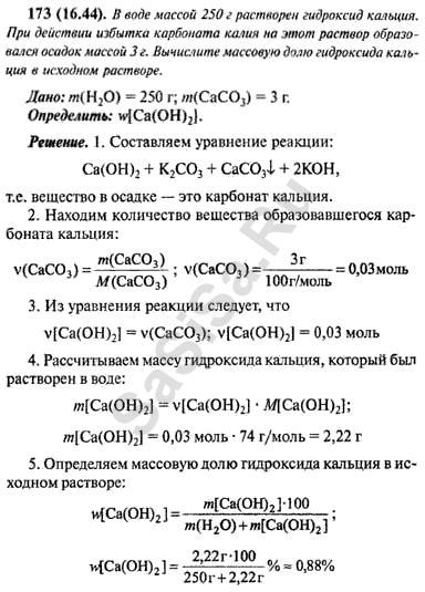
16.44
|
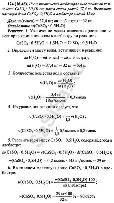
16.46
|
16.48
16.70
|
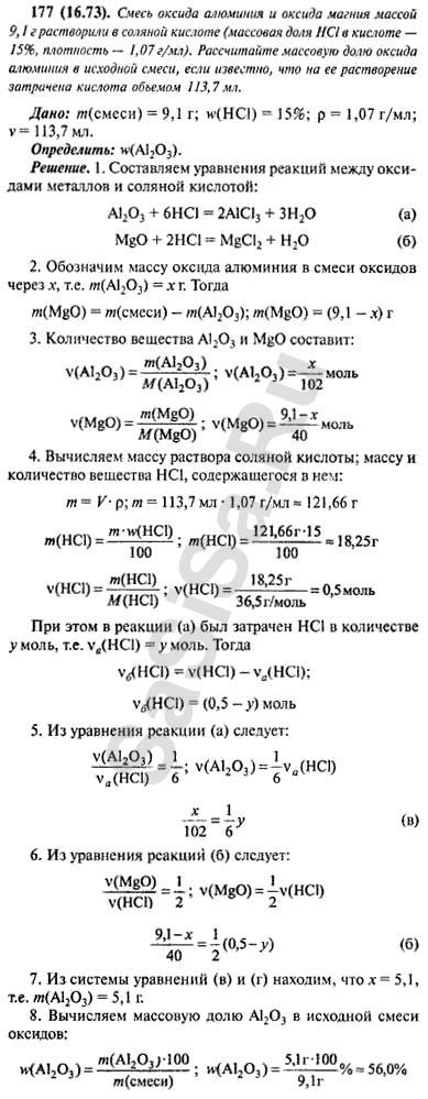
16.73
|
16.83
|
17.4
|
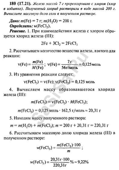
17.21
|
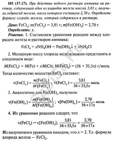
17.27
|
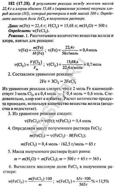
17.28
17.29
|
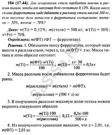
17.44
|
17.52
|
17.65
|
18.1
|
18.2
|
18.3
18.4
|
18.5
|
18.6
|
18.7
|
18.8
|
18.9
|
18.10
18.11
|
18.12
|
18.13
|
18.14
|
18.15
|
18.16
|
18.17
18.18
|
18.19
|
18.20
|
19.1
|
19.2
|
19.3
|
19.4
Далее »
« Назад
Страница:
1
,
2
,
3
,
4
,
5
,
6
,
7
,
8
,
9
,
10
Химия, 10 Класс
Школьный раздел
Сервисы
|
Главная
(c)
m.sasisa.cc