Войти на сайт
(
)
Сборник задач по физике. П.А.Рымкевич (10 класс)
Номер задания
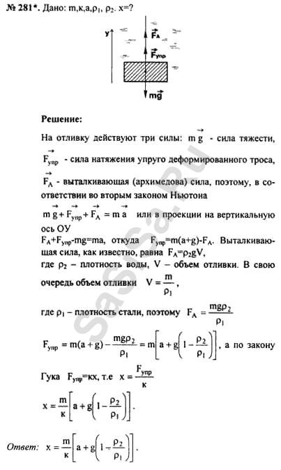
281
|
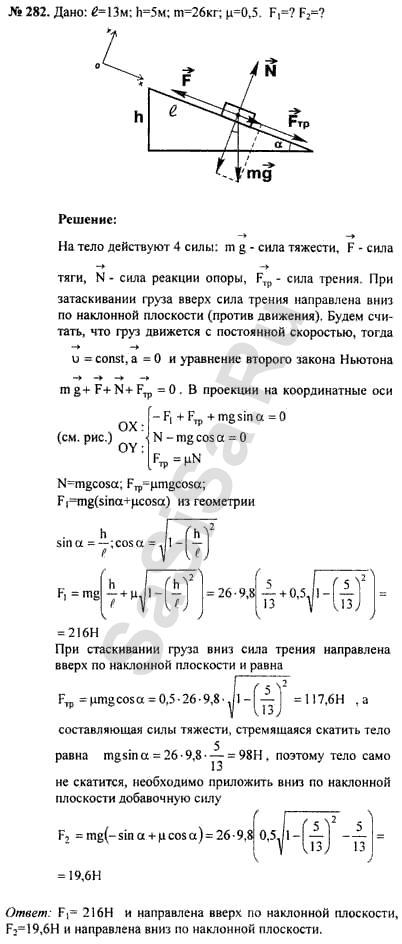
282
|
283
|
284
|
285
|
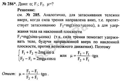
286
|
287
288
|
289
|
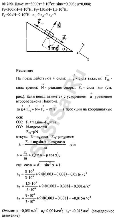
290
|
291
|
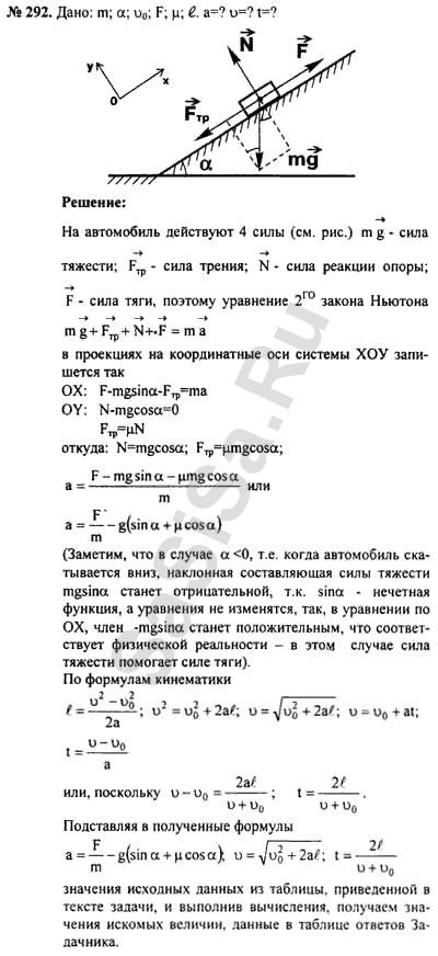
292
|
293
|
294
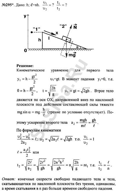
295
|
296
|
297
|
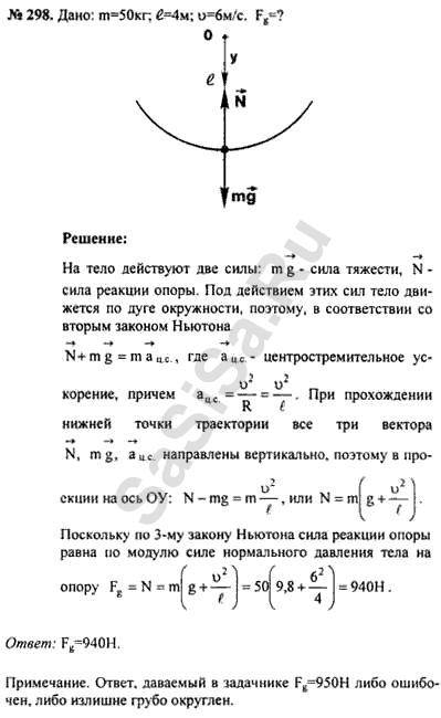
298
|
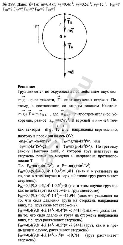
299
|
300
|
301
302
|
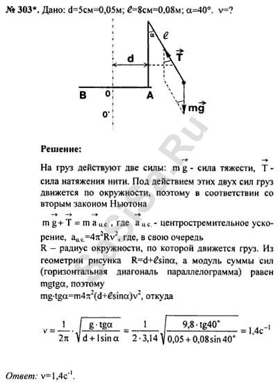
303
|
304
|
305
|
306
|
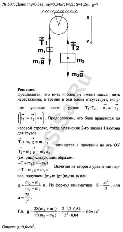
307
|
308
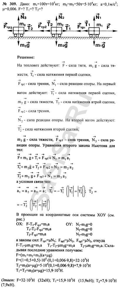
309
|
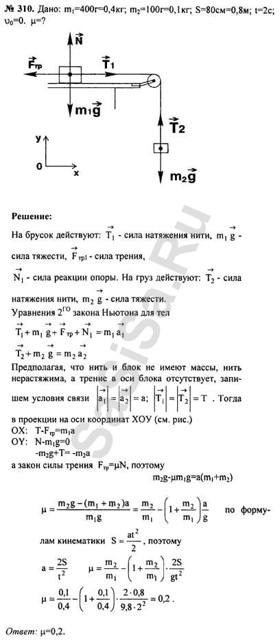
310
|
311
|
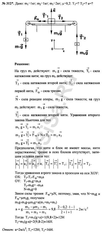
312
|
313
|
314
|
315
316
|
317
|
318
|
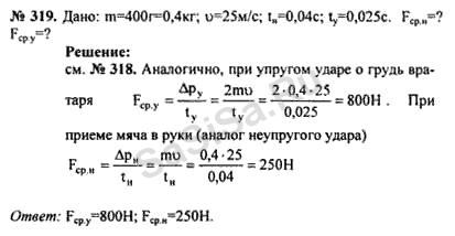
319
|
320
|
321
|
322
323
|
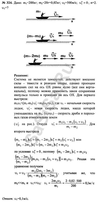
324
|
325
|
326
|
327
|
328
|
329
330
|
331
|
332
|
333
|
334
|
335
|
336
337
|
338
|
339
|
340
|
341
|
342
|
343
344
|
345
|
346
|
347
|
348
|
349
|
350
Далее »
« Назад
Страница:
1
,
2
,
3
,
4
,
5
,
6
...
16
,
17
,
18
Физика, 10 Класс
Школьный раздел
Сервисы
|
Главная
(c)
m.sasisa.cc