Войти на сайт
(
)
Сборник задач по физике. П.А.Рымкевич (10 класс)
Номер задания
211
|
212
|
213
|
214
|
215
|
216
|
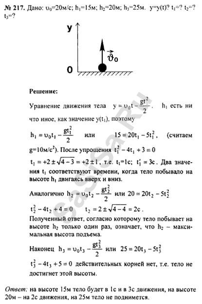
217
218
|
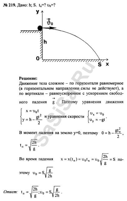
219
|
220
|
221
|
222
|
223
|
224
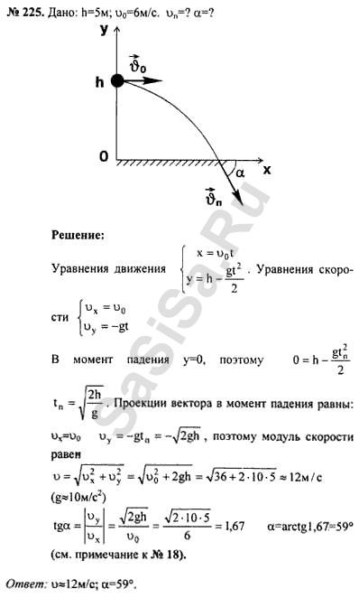
225
|
226
|
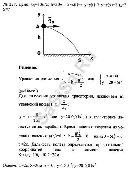
227
|
228
|
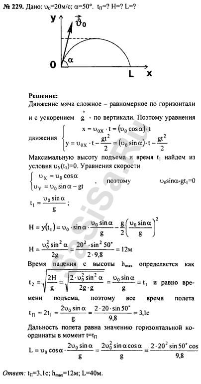
229
|
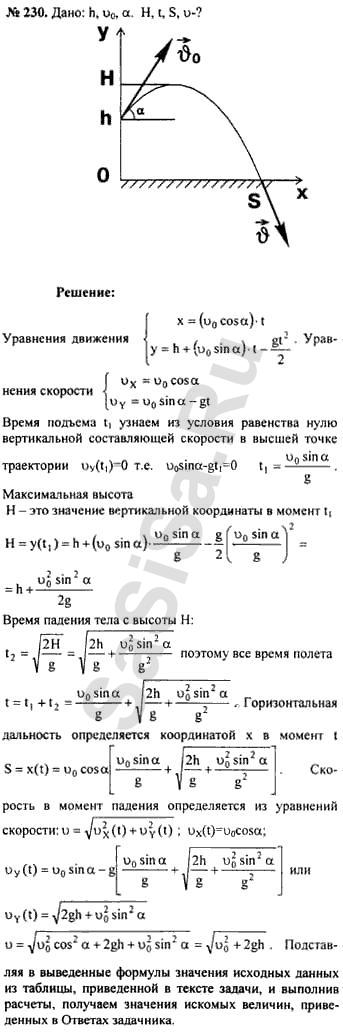
230
|
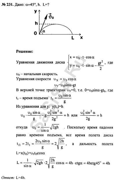
231
232
|
233
|
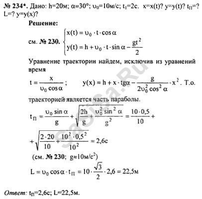
234
|
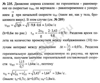
235
|
236
|
237
|
238
239
|
240
|
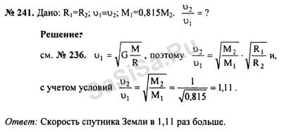
241
|
242
|
243
|
244
|
245
246
|
247
|
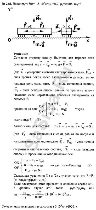
248
|
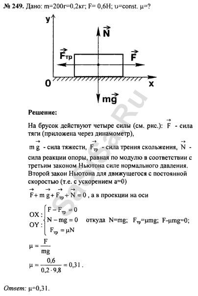
249
|
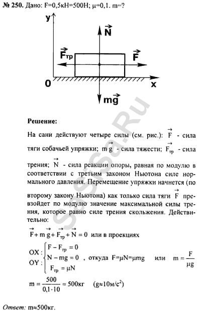
250
|
251
|
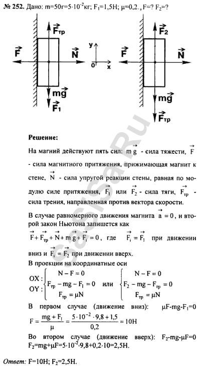
252
253
|
254
|
255
|
256
|
257
|
258
|
259
260
|
261
|
262
|
263
|
264
|
265
|
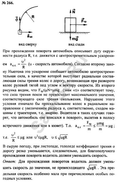
266
267
|
268
|
269
|
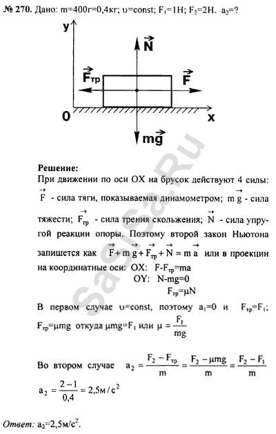
270
|
271
|
272
|
273
274
|
275
|
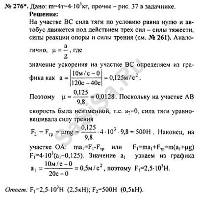
276
|
277
|
278
|
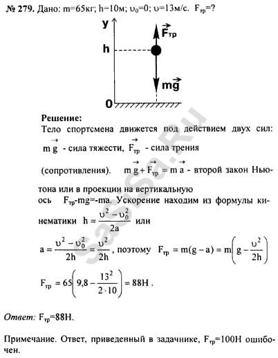
279
|
280
Далее »
« Назад
Страница:
1
,
2
,
3
,
4
,
5
...
16
,
17
,
18
Физика, 10 Класс
Школьный раздел
Сервисы
|
Главная
(c)
m.sasisa.cc