Войти на сайт ( )
Геометрия 7-11 класс. Погорелов А.В. (10 класс)
Страница: 338
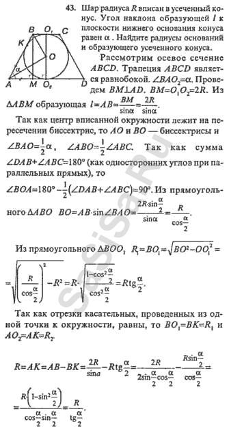
Номер задания
38 | 39 | 40 | 41 | 42 | 43 | 44
45 | 46 |
Геометрия, 10 Класс
Школьный раздел
Сервисы | Главная
(c) m.sasisa.cc