Войти на сайт ( )
Геометрия 7-11 класс. Погорелов А.В. (10 класс)
Страница: 288
Номер задания
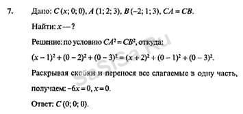
5 | 6 | 7 | 8 | 9 | 10 | 11
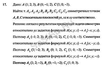
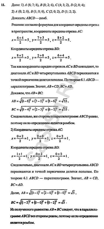
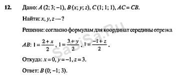
12 | 13 | 14 | 15 | 16 | 17 | 18
19 | 20 | 21 | 22 |
Геометрия, 10 Класс
Школьный раздел
Сервисы | Главная
(c) m.sasisa.cc