Войти на сайт ( )
Геометрия 7-11 класс. Погорелов А.В. (10 класс)
Страница: 268
Номер задания
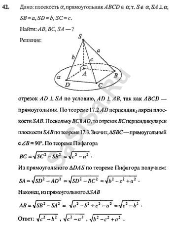
40 | 41 | 42 | 43 | 44 | 45 | 46
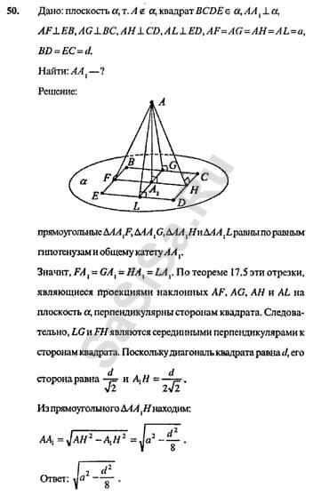
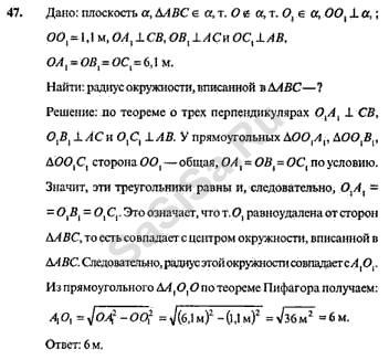
47 | 48 | 49 | 50 | 51 |
Геометрия, 10 Класс
Школьный раздел
Сервисы | Главная
(c) m.sasisa.cc