Войти на сайт
(
)
Химия 9 класс. Гузей Л.С.
(9 класс)
Страница: 104
Номер задания
1
|
2
|
3
|
4Т
|
5Т
|
6
|
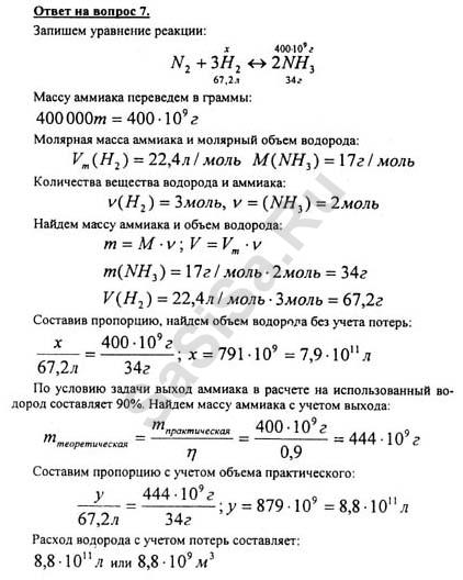
7
8
|
9
|
10
|
11
|
12
|
13Т
|
14
Химия, 9 Класс
Школьный раздел
Сервисы
|
Главная
(c)
m.sasisa.cc