Войти на сайт
(
)
Сборник задач по физике. П.А.Рымкевич (9 класс)
Номер задания
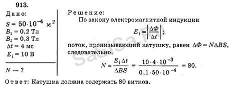
913
|
914
|
915
|
916
|
917
|
918
|
919
920
|
921
|
922
|
923
|
924
|
925
|
926
927
|
928
|
929
|
930
|
931
|
932
|
933
934
|
935
|
936
|
937
|
938
|
939
|
940
941
|
942
|
943
|
944
|
945
|
946
|
947
948
|
949
|
950
|
951
|
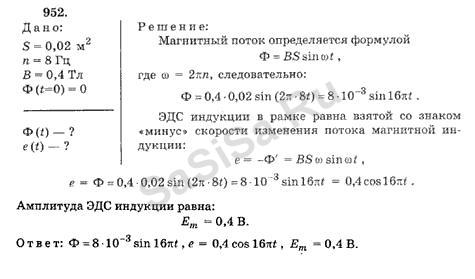
952
|
953
|
954
955
|
956
|
957
|
958
|
959
|
960
|
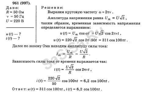
961
962
|
963
|
964
|
965
|
966
|
967
|
968
969
|
970
|
971
|
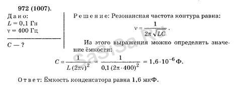
972
|
973
|
974
|
975
976
|
977
|
978
|
979
|
980
|
981
|
982
Далее »
« Назад
Страница:
1
,
2
,
3
...
13
,
14
,
15
,
16
,
17
,
18
Физика, 9 Класс
Школьный раздел
Сервисы
|
Главная
(c)
m.sasisa.cc