Войти на сайт
(
)
Сборник задач по физике. П.А.Рымкевич (9 класс)
Номер задания
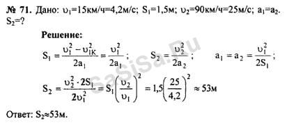
71
|
72
|
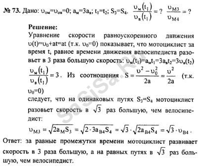
73
|
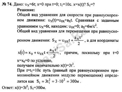
74
|
75
|
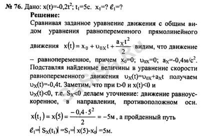
76
|
77
78
|
79
|
80
|
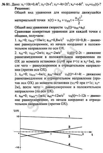
81
|
82
|
83
|
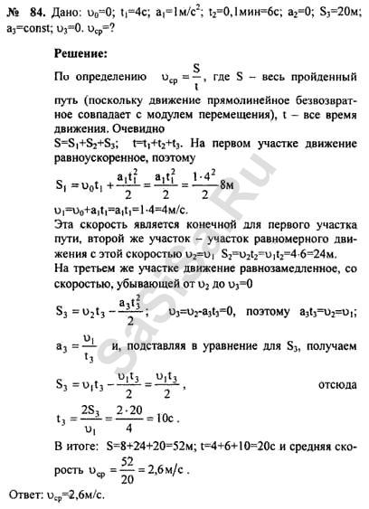
84
85
|
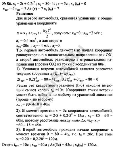
86
|
87
|
88
|
89
|
90
|
91
92
|
93
|
94
|
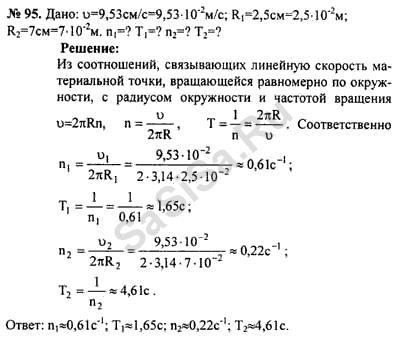
95
|
96
|
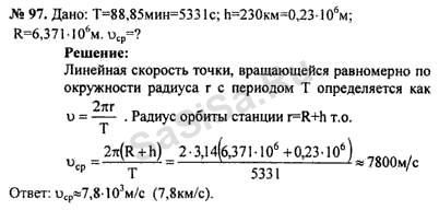
97
|
98
99
|
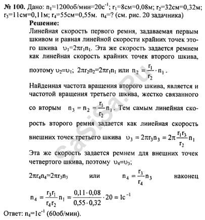
100
|
101
|
102
|
103
|
104
|
105
106
|
107
|
108
|
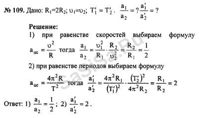
109
|
110
|
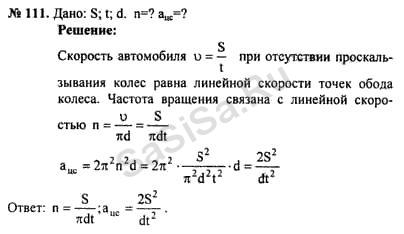
111
|
112
113
|
114
|
115
|
116
|
117
|
118
|
119
120
|
121
|
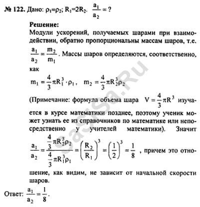
122
|
123
|
124
|
125
|
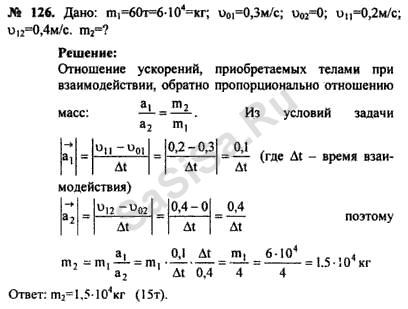
126
127
|
128
|
129
|
130
|
131
|
132
|
133
134
|
135
|
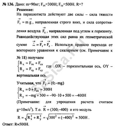
136
|
137
|
138
|
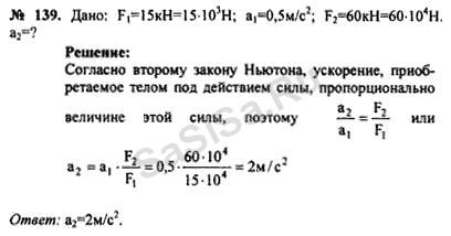
139
|
140
Далее »
« Назад
Страница:
1
,
2
,
3
, ...
16
,
17
,
18
Физика, 9 Класс
Школьный раздел
Сервисы
|
Главная
(c)
m.sasisa.cc