Войти на сайт
(
)
Физика 9 класс. Громов С.В. Родина Н.А. (9 класс)
Номер задания
150
|
151
|
152
|
153
|
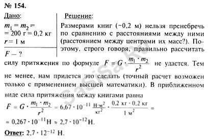
154
|
155
|
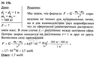
156
157
|
158
|
159
|
160
|
162
|
163
|
164
165
|
166
|
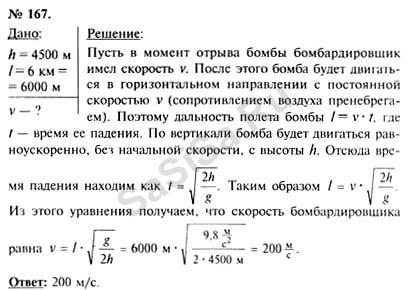
167
|
168
|
169
|
170
|
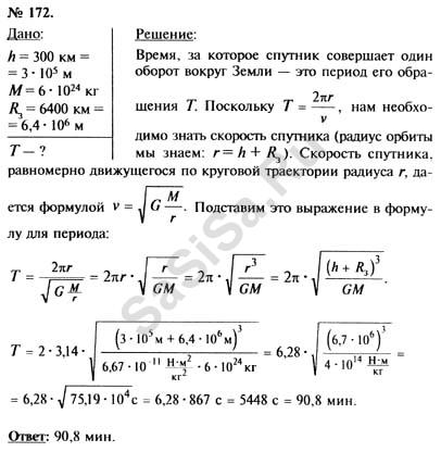
172
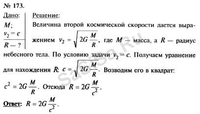
173
|
174
|
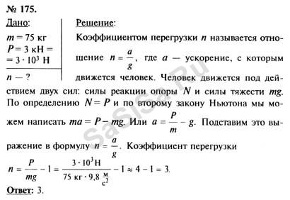
175
|
176
|
177
|
178
|
179
180
|
181
|
182
|
183
|
184
|
185
|
« Назад
Страница:
1
,
2
,
3
Физика, 9 Класс
Школьный раздел
Сервисы
|
Главная
(c)
m.sasisa.cc