Войти на сайт ( )
Физика 9 класс. А.В.Перышкин Е.М.Гутник 2002 год (9 класс)
Страница: 231
№ задания
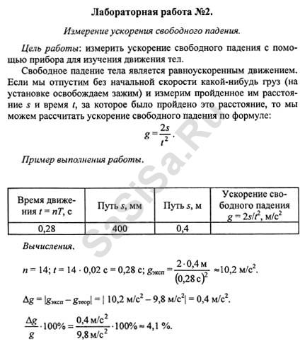
2 (Лаб. работа)
Физика, 9 Класс
Школьный раздел
Сервисы | Главная
(c) m.sasisa.cc