Войти на сайт ( )
Геометрия 7-11 класс. Погорелов А.В. (9 класс)
Страница: 316
Номер задания
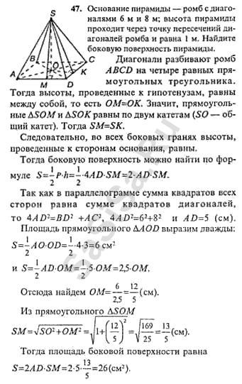
42 | 43 | 44 | 45 | 46 | 47 | 48
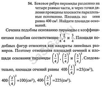
49 | 50 | 51 | 52 | 53 | 54 | 55
Геометрия, 9 Класс
Школьный раздел
Сервисы | Главная
(c) m.sasisa.cc