Войти на сайт ( )
Геометрия 7-11 класс. Погорелов А.В. (7 класс)
Страница: 269
Номер задания
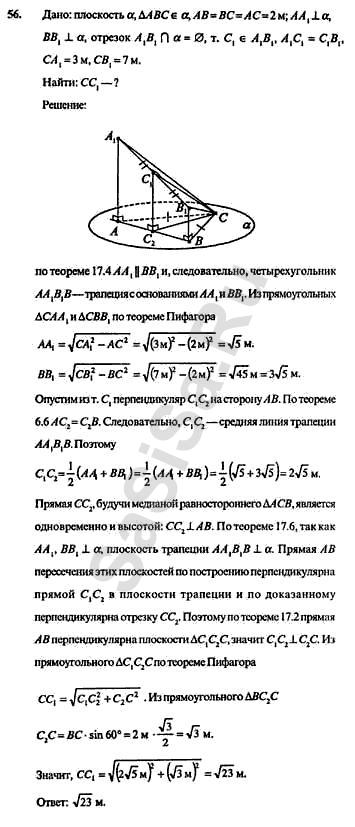
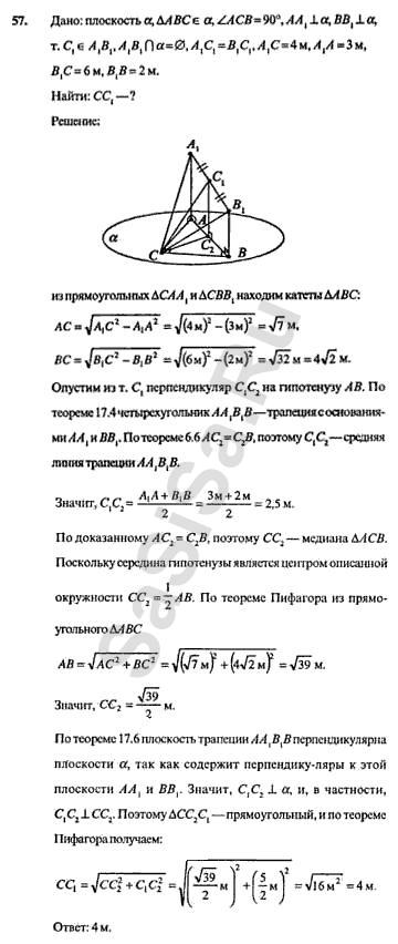
52 | 53 | 54 | 55 | 56 | 57 | 58
59 | 60 | 61 |
Геометрия, 7 Класс
Школьный раздел
Сервисы | Главная
(c) m.sasisa.cc