Войти на сайт ( )
Геометрия 7-11 класс. Погорелов А.В. (7 класс)
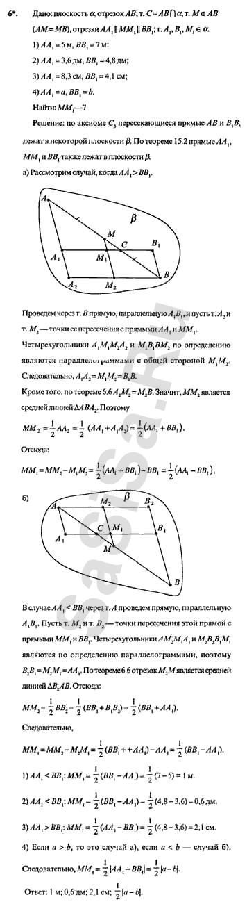
Страница: 248
Номер задания
5 | 6 | 7 | 8 | 9 | 10 | 11
12 |
Геометрия, 7 Класс
Школьный раздел
Сервисы | Главная
(c) m.sasisa.cc