Войти на сайт ( )
Геометрия 7-11 класс. Погорелов А.В. (7 класс)
Страница: 172
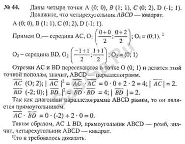
Номер задания
43 | 44 | 45 | 46 | 47 | 48 | 49
50 |
Геометрия, 7 Класс
Школьный раздел
Сервисы | Главная
(c) m.sasisa.cc