Войти на сайт ( )
Геометрия 7-11 класс. Погорелов А.В. (7 класс)
Страница: 101
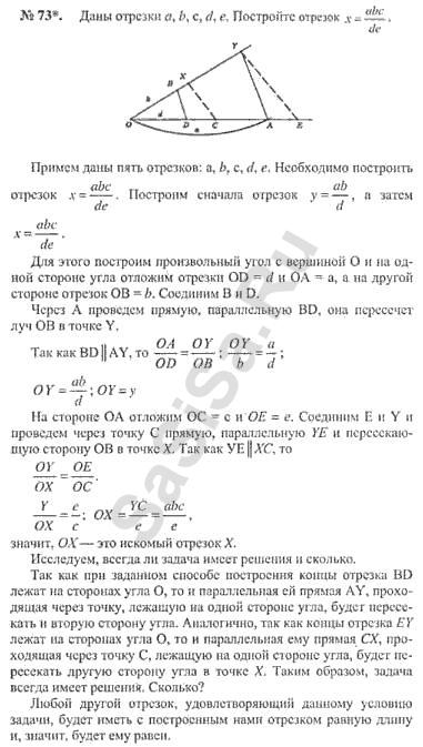
Номер задания
61 | 62 | 63 | 64 | 65 | 66 | 67
68 | 69 | 70 | 71 | 72 | 73 | 74
Геометрия, 7 Класс
Школьный раздел
Сервисы | Главная
(c) m.sasisa.cc