Войти на сайт
(
)
Сборник задач по Физике 7-9 класс. Лукашик В.И. (8 класс)
Номер задания
359
|
360
|
361
|
362
|
363
|
364
|
365
366
|
367
|
368
|
369
|
370
|
371
|
372
373
|
374
|
375
|
376
|
377
|
378
|
379
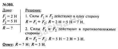
380
|
381
|
382
|
383
|
384
|
385
|
386
387
|
388
|
389
|
390
|
391
|
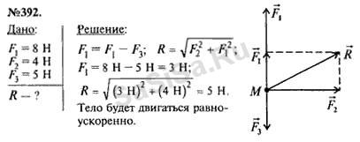
392
|
393
394
|
395
|
398
|
399
|
400
|
401
|
402
403
|
404
|
405
|
406
|
407
|
408
|
409
410
|
411
|
412
|
413
|
414
|
415
|
416
417
|
418
|
419
|
420
|
421
|
422
|
423
424
|
425
|
426
|
427
|
428
|
429
|
430
Далее »
« Назад
Страница:
1
,
2
,
3
...
5
,
6
,
7
...
18
,
19
,
20
Физика, 8 Класс
Школьный раздел
Сервисы
|
Главная
(c)
m.sasisa.cc