Войти на сайт
(
)
Сборник задач по Физике 7-9 класс. Лукашик В.И. (8 класс)
Номер задания
288
|
289
|
290
|
291
|
292
|
293
|
294
295
|
296
|
297
|
298
|
299
|
300
|
301
302
|
303
|
304
|
305
|
306
|
307
|
308
309
|
310
|
311
|
312
|
313
|
314
|
315
316
|
317
|
318
|
319
|
320
|
321
|
322
323
|
324
|
325
|
326
|
327
|
328
|
329
330
|
331
|
332
|
333
|
334
|
335
|
336
337
|
338
|
339
|
340
|
341
|
342
|
343
344
|
345
|
346
|
347
|
348
|
349
|
350
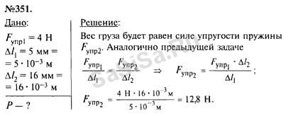
351
|
352
|
353
|
354
|
356
|
357
|
358
Далее »
« Назад
Страница:
1
,
2
,
3
,
4
,
5
,
6
...
18
,
19
,
20
Физика, 8 Класс
Школьный раздел
Сервисы
|
Главная
(c)
m.sasisa.cc