Войти на сайт
(
)
Сборник задач по Физике 7-9 класс. Лукашик В.И. (8 класс)
Номер задания
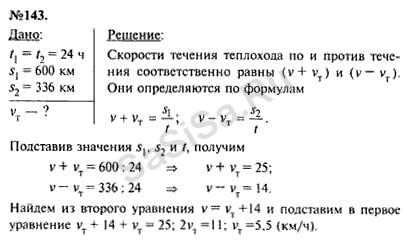
143
|
147
|
148
|
149
|
150
|
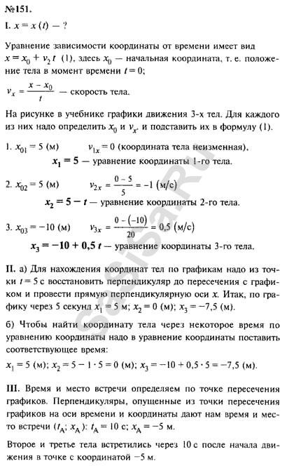
151
|
152
153
|
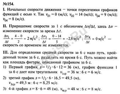
154
|
155
|
156
|
157
|
158
|
159
160
|
161
|
162
|
163
|
164
|
165
|
166
168
|
170
|
171
|
172
|
173
|
174
|
175
176
|
177
|
178
|
179
|
180
|
181
|
182
183
|
184
|
185
|
186
|
187
|
188
|
189
190
|
191
|
192
|
193
|
194
|
195
|
196
197
|
198
|
199
|
200
|
201
|
202
|
203
204
|
205
|
206
|
207
|
208
|
209
|
210
211
|
212
|
213
|
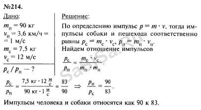
214
|
215
|
216
|
217
Далее »
« Назад
Страница:
1
,
2
,
3
,
4
...
18
,
19
,
20
Физика, 8 Класс
Школьный раздел
Сервисы
|
Главная
(c)
m.sasisa.cc