Войти на сайт ( )
Геометрия 7-11 класс. Погорелов А.В. (8 класс)
Страница: 292
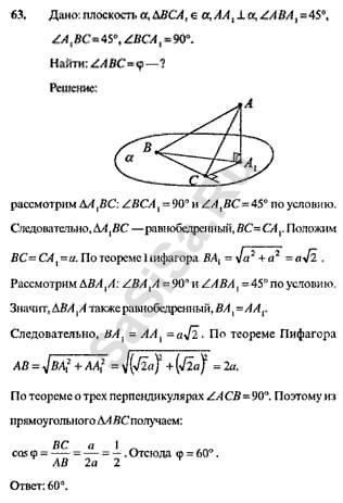
Номер задания
59 | 60 | 61 | 62 | 63 | 64 |
Геометрия, 8 Класс
Школьный раздел
Сервисы | Главная
(c) m.sasisa.cc