Войти на сайт ( )
Геометрия 7-11 класс. Погорелов А.В. (8 класс)
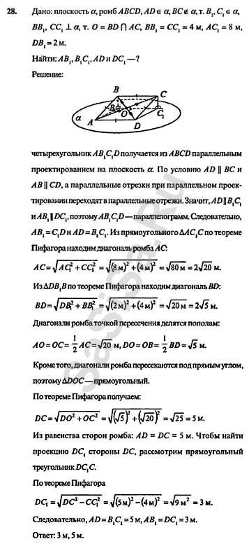
Страница: 266
Номер задания
16 | 17 | 18 | 19 | 20 | 21 | 22
23 | 24 | 25 | 26 | 27 | 28 |
Геометрия, 8 Класс
Школьный раздел
Сервисы | Главная
(c) m.sasisa.cc