Войти на сайт ( )
Геометрия 7-11 класс. Погорелов А.В. (8 класс)
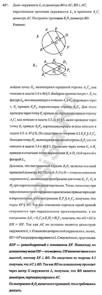
Страница: 252
Номер задания
36 | 37 | 38 | 39 | 40 | 41 | 42
Геометрия, 8 Класс
Школьный раздел
Сервисы | Главная
(c) m.sasisa.cc