Войти на сайт ( )
Геометрия 7-11 класс. Погорелов А.В. (8 класс)
Страница: 198
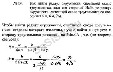
Номер задания
1 | 2 | 3 | 4 | 5 | 6 | 8
9 | 10 | 11 | 12 | 14 | 15 | 16
18 | 19 |
Геометрия, 8 Класс
Школьный раздел
Сервисы | Главная
(c) m.sasisa.cc