Войти на сайт
(
)
Алгебра 8 класс. Макарычев (8 класс)
Номер задания
1044
|
1045
|
1077
|
1078
|
1080
|
1081
|
1082
1083
|
1084
|
1085
|
1087
|
1088
|
1090
|
1091
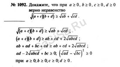
1092
|
1093
|
1095
|
1096
|
« Назад
Страница:
1
,
2
,
3
...
12
,
13
,
14
Алгебра, 8 Класс
Школьный раздел
Сервисы
|
Главная
(c)
m.sasisa.cc